据博主“志绥”消息,4月7日上午,国家广播电视总局在官网更新并对外公布了2026年新版第一季度播出机构名录(截至2026年3月31日)后,北京广播电视台体育广播FM102.5MHz的备案信息撤销,但具体正式停播日期尚未确定。

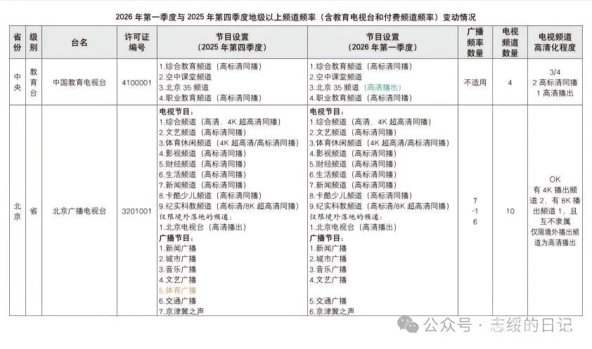
值得一提的是,去年(2025年)12月31日北京广播电视台发布了《北京广播电视台深化系统性变革工作方案(2026—2028年)》首善媒体 焕新启程 北京广播电视台全力推进全面深化系统性变革并提出集中力量做强北京卫视、交通广播,扎实推进频道频率关停并转,在已经压减6个频道频率的基础上,三年内将全台频道频率总量再压减20%。

根据相关资料,北京体育广播的前身是1999年4月18日利用北京交通台AM927KHz中波频率的基础上成立北京人民广播电台生活台,以“生活立台、服务为本”为宗旨,节目内容覆盖衣食住行、医疗保健、休闲娱乐、家政料理等贴近日常生活的主题,强调实用性和及时性,是北京地区首个专注于生活服务类内容的专业广播频率,顺应了当时听众对专业化、细分化广播内容的需求。2001 年为北京申办奥运及专业化改革需要,北京电台决定将生活台改造成为体育专业台(北京人民广播电台体育广播),并于 2002 年 1 月 1 日正式开播;2008年1月1日-9月17日,为迎接北京奥运会,频率曾临时呼号为“北京人民广播电台体育广播奥运之声”,全天候播送奥运赛事转播录播与资讯;2019年-2021年间为迎接2022北京冬奥会曾临时呼号为“北京人民广播电台体育广播双奥之声”。
本站所有直播信号均由用户收集或从搜索引擎搜索整理获得,所有内容均来自互联网,我们自身不提供任何直播信号和视频内容,如有侵犯您的权益请通知我们,我们会第一时间处理。
Copyright © 2021-2024 24直播. All Rights Reserved. 粤ICP备18050375号-1 站长统计