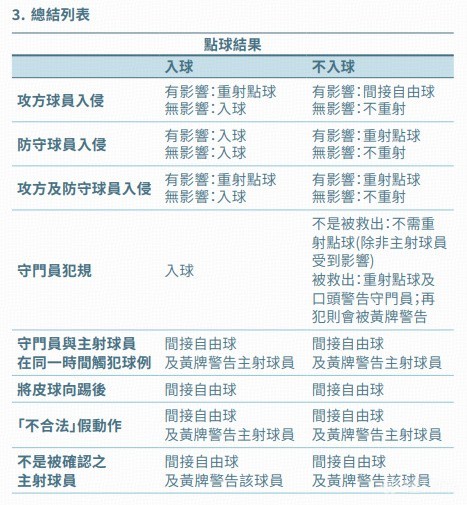
今天看到不少人争论菲尔克鲁格罚点球有防守球员提前进入禁区的问题,其实这事儿说到底只能赖菲尔克鲁格自己直接踢偏了,从IFAB足球竞赛规则条文(第14章点球规则)的角度上讲,防守球员提前进入禁区并不是一定就要重罚点球,关键在于是否和球没进产生了因果关系,一般来说如果是门将扑出去了再被解围的话,那裁判基本上都会管,但是自己打偏了就怪不得别人了……

本站所有直播信号均由用户收集或从搜索引擎搜索整理获得,所有内容均来自互联网,我们自身不提供任何直播信号和视频内容,如有侵犯您的权益请通知我们,我们会第一时间处理。
Copyright © 2021-2024 24直播. All Rights Reserved. 粤ICP备18050375号-1 站长统计