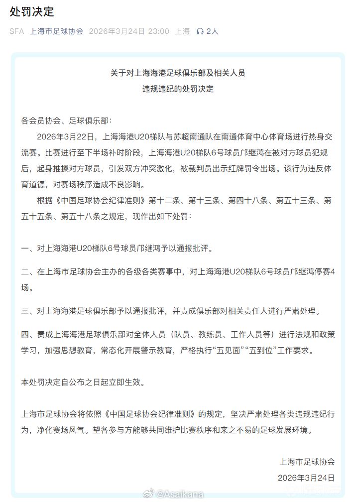
江苏足协和上海足协分别对3月22日“苏超”南通队和上海海港U20队热身赛中发生的多人互殴事件进行了处罚。南通队程鑫、张浩楠在江苏省内停赛8场,薛天翼江苏省内停赛5场,季桑楠江苏省内停赛3场;上海海港U20邝继鸿通报批评并在上海市内停赛4场。两队还分别被通报批评及被责成进行法规政策学习和思想教育。


上一篇: 海港3轮仅1胜!媒体人热议:这还是冠军吗?已失去绝对统治力
下一篇:返回列表
本站所有直播信号均由用户收集或从搜索引擎搜索整理获得,所有内容均来自互联网,我们自身不提供任何直播信号和视频内容,如有侵犯您的权益请通知我们,我们会第一时间处理。
Copyright © 2021-2024 24直播. All Rights Reserved. 粤ICP备18050375号-1 站长统计